The .Cadru net este un cadru de dezvoltare software dezvoltat de Microsoft care oferă un mediu de rulare și un set de biblioteci și instrumente pentru construirea și rularea aplicațiilor pe sistemele de operare Windows. Cadrul include o varietate de limbaje de programare, cum ar fi C#, F# și Visual Basic și acceptă o gamă largă de tipuri de aplicații, inclusiv aplicații desktop, web, mobile și pentru jocuri.
- .NET Framework include două componente principale: Common Language Runtime (CLR) și Biblioteca de clase .NET Framework. CLR este responsabil pentru gestionarea execuției codului scris în oricare dintre limbile acceptate, în timp ce biblioteca de clase oferă un set mare de funcții și clase pre-construite care pot fi utilizate pentru a crea o gamă largă de aplicații.
- Unul dintre avantajele cheie ale .NET Framework este suportul pentru o varietate de limbaje de programare. Aceasta înseamnă că dezvoltatorii pot alege limba care se potrivește cel mai bine nevoilor și experienței lor, putând, în același timp, să folosească același set de biblioteci și instrumente oferite de cadru.
- Un alt avantaj al .NET Framework este suportul pentru o varietate de tipuri de aplicații. Cadrul include biblioteci și instrumente pentru crearea de aplicații desktop, web, mobile și de jocuri, ceea ce îl face o alegere versatilă pentru dezvoltatorii care lucrează la o gamă largă de proiecte.
- .NET Framework oferă, de asemenea, o serie de caracteristici care ajută la îmbunătățirea securității, fiabilității și performanței aplicațiilor. Acestea includ caracteristici precum securitatea accesului la cod, gestionarea automată a memoriei și compilarea just-in-time (JIT), care ajută la îmbunătățirea vitezei de execuție a aplicației.
- .NET Framework este, de asemenea, proiectat să se integreze cu alte tehnologii Microsoft, cum ar fi Microsoft SQL Server, Microsoft SharePoint și Microsoft Office, ceea ce poate facilita construirea de aplicații care funcționează perfect cu alte produse Microsoft.
În general, .NET Framework este o platformă de dezvoltare puternică și versatilă, care oferă o gamă largă de instrumente și biblioteci pentru construirea și rularea aplicațiilor pe sistemele de operare Windows.
.NET este un cadru software care este proiectat și dezvoltat de Microsoft. Prima versiune a framework-ului .Net a fost 1.0, care a venit în anul 2002. În cuvinte simple, este o mașină virtuală pentru compilarea și executarea programelor scrise în diferite limbi precum C# , VB.Net etc.
obține conexiunea
Este folosit pentru a dezvolta aplicații bazate pe formulare, aplicații bazate pe web și servicii web. Există o varietate de limbaje de programare disponibile pe platforma .Net, VB.Net și C# fiind cele mai frecvente. Este folosit pentru a construi aplicații pentru Windows, telefoane, web etc. Oferă o mulțime de funcționalități și, de asemenea, acceptă standardele din industrie.
.NET Framework acceptă peste 60 de limbaje de programare, dintre care 11 limbaje de programare sunt proiectate și dezvoltate de Microsoft. Restul Limbi non-Microsoft sunt acceptate de .NET Framework, dar nu sunt proiectate și dezvoltate de Microsoft.
Există trei faze semnificative ale dezvoltării tehnologiei .NET.
- Tehnologia OLE
- Tehnologia COM
- Tehnologia .NET

Tehnologia OLE: OLE (Object Linking and Embedding) este una dintre tehnologiile documentului component al Microsoft. Practic, scopul său principal este de a lega elemente din diferite aplicații între ele.
Tehnologia COM: Tehnologia familiei Microsoft Windows a sistemului de operare, Microsoft COM (Common Object Model) permite diferitelor componente software să comunice. COM este folosit mai ales de dezvoltatori în diverse scopuri, cum ar fi crearea de componente software reutilizabile, legarea componentelor între ele pentru a construi aplicații și, de asemenea, profitarea de serviciile Windows. Obiectele COM pot fi create cu o gamă largă de limbaje de programare.
Tehnologie .NET: Tehnologia .NET de colecție sau set de tehnologii pentru dezvoltarea ferestrelor și aplicațiilor web. Tehnologia .Net este dezvoltată de Microsoft și a fost lansată în februarie 2002, prin definiție de bază, noua strategie de Internet a Microsoft. Inițial a fost numit NGWS (Servicii web de generație următoare). Este considerată una dintre cele mai puternice, populare și foarte utile tehnologii de internet disponibile în prezent.
11 limbaje de programare care sunt proiectate și dezvoltate de Microsoft sunt:
- C#.NET
- VB.NET
- C++.NET
- J#.NET
- F#.NET
- JSCRIPT.NET
- WINDOWS POWERSHELL
- FIER RUBIN
- PITON DE FIER
- C OMEGA
- ASML (Limbaj mașină de stat abstract)
Componentele principale ale .NET Framework
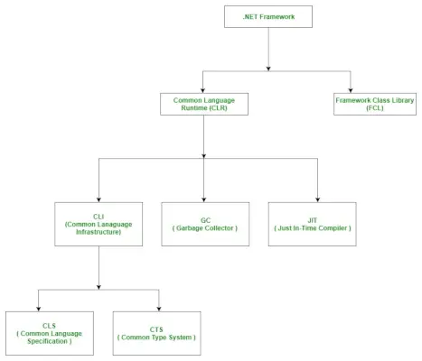
Common Language Runtime (CLR) : CLR este componenta de bază și de mașină virtuală a .NET Framework. Este mediul de rulare din .NET Framework care rulează codurile și ajută la ușurarea procesului de dezvoltare, oferind diverse servicii, cum ar fi telecomandarea, gestionarea firelor, siguranța tipurilor, managementul memoriei, robustețea etc. Practic, este responsabil. pentru gestionarea executiei programelor .NET indiferent de orice limbaj de programare .NET. De asemenea, ajută la gestionarea codului, deoarece codul care vizează timpul de execuție este cunoscut sub numele de Cod gestionat, iar codul care nu vizează timpul de execuție este cunoscut ca cod negestionat.
Biblioteca de clase cadru (FCL): Este o colecție de biblioteci și metode de clase reutilizabile, orientate pe obiecte etc., care pot fi integrate cu CLR. Denumite și Adunările. Este la fel ca fișierele de antet în C/C++ și pachetele din java. Instalarea framework-ului .NET este în principiu instalarea CLR și FCL în sistem. Mai jos este prezentarea generală a .NET Framework.

Este platforma aplicației .NET dependentă sau independentă de platformă?
Combinația de Arhitectura sistemului de operare și arhitectura procesorului este cunoscut ca platforma. Dependent de platformă înseamnă că codul limbajului de programare va rula numai pe un anumit sistem de operare. A Aplicația .NET depinde de platformă din cauza cadrului .NET care poate rula numai pe sistemul de operare bazat pe Windows. Aplicația .Net este independentă de platformă și din cauza Cadru mono . Folosind cadrul Mono, aplicația .Net poate rula pe orice sistem de operare, inclusiv Windows. Mono framework este un software terță parte dezvoltat de Compania Novell care acum face parte din Compania Micro Focus . Este un cadru plătit.
Istoricul lansărilor .NET Framework și compatibilitatea acestuia cu diferite versiuni Windows
| Versiunea .NET | Versiunea CLR | Instrument de dezvoltare | Suport Windows |
|---|---|---|---|
| 1.0 | 1.0 | Visual Studio .NET | XP SP1 |
| 1.1 | 1.1 | Visual Studio .NET 2003 | XP SP2, SP3 |
| 2.0 | 2.0 | Visual Studio 2005 | N / A |
| 3.0 | 2.0 | Amestecul de expresie | Vedere |
| 3.5 | 2.0 | Visual Studio 2008 | 7, 8, 8.1, 10 |
| 4.0 | 4 | Visual Studio 2010 | N / A |
| 4.5 | 4 | Visual Studio 2012 | 8 |
| 4.5.1 | 4 | Visual Studio 2013 | 8.1 |
| 4.5.2 | 4 | N / A | N / A |
| 4.6 | 4 | Visual Studio 2015 | 10 v1507 |
| 4.6.1 | 4 | Actualizarea 1 pentru Visual Studio 2015 | 10 v1511 |
| 4.6.2 | 4 | N / A | 10 v1607 |
| 4.7 | 4 | Visual Studio 2017 | 10 v1703 |
| 4.7.1 | 4 | Visual Studio 2017 | 10 v1709 |
| 4.7.2 | 4 | Visual Studio 2017 | 10v 1803 |
| 4.8 | 4 | Visual Studio 2019 | unsprezece |
| 4.8.1 | 4 | Visual Studio 2019 | unsprezece |
| 6 | Visual Studio 2022 | unsprezece |
Puncte importante:
- Visual Studio este instrumentul de dezvoltare care este utilizat pentru proiectarea și dezvoltarea aplicațiilor .NET. Pentru a utiliza Visual Studio, utilizatorul trebuie să instaleze mai întâi framework-ul .NET pe sistem.
- În versiunea mai veche a sistemului de operare Windows, cum ar fi XP SP1, SP2 sau SP3, framework-ul .NET a fost integrat cu mediul de instalare.
- Windows 8, 8.1 sau 10 nu oferă o versiune preinstalată 3.5 sau o versiune ulterioară a .NET Framework. Prin urmare, o versiune mai mare de 3.5 trebuie instalată fie de pe un mediu de instalare Windows, fie de pe Internet la cerere. Actualizarea Windows va oferi recomandări pentru instalarea cadrului .NET.
Avantajele .NET Framework:
- Suport în mai multe limbi: .NET Framework acceptă o varietate de limbaje de programare, inclusiv C#, F# și Visual Basic, ceea ce permite dezvoltatorilor să aleagă limba care se potrivește cel mai bine nevoilor și experienței lor.
- Compatibilitate între platforme: .NET Framework poate rula pe mai multe sisteme de operare, inclusiv Windows, Linux și macOS, ceea ce oferă flexibilitate în dezvoltarea și implementarea aplicațiilor.
- Comunitate mare: .NET Framework are o comunitate mare și activă de dezvoltatori care au creat o gamă largă de resurse, inclusiv biblioteci, instrumente și documentație.
- Securitate: .NET Framework include o varietate de caracteristici de securitate, cum ar fi securitatea accesului la cod și semnăturile digitale, care pot ajuta la protejarea aplicațiilor împotriva atacurilor rău intenționate.
- Productivitate: .NET Framework include un set mare de biblioteci și instrumente prefabricate care pot ajuta dezvoltatorii să economisească timp și să îmbunătățească productivitatea.
Dezavantajele .NET Framework:
- Dependența de Windows: Deși .NET Framework poate rula pe mai multe sisteme de operare, a fost conceput inițial pentru a fi utilizat pe sistemele de operare Windows, ceea ce înseamnă că este posibil să nu fie cea mai bună alegere pentru aplicațiile multiplatforme.
- Amprentă mare: .NET Framework are o amprentă mare de instalare, ceea ce poate face dificilă implementarea aplicațiilor pe sisteme cu stocare sau lățime de bandă limitate.
- Licențiere: Unele versiuni ale .NET Framework necesită o licență, care poate crește costul dezvoltării și implementării aplicațiilor.
- Performanță: În timp ce .NET Framework oferă performanțe bune pentru majoritatea aplicațiilor, este posibil să nu fie cea mai bună alegere pentru aplicațiile de înaltă performanță care necesită acces la nivel scăzut la hardware sau la algoritmi complecși.
- Curba de învățare: Deși .NET Framework este conceput pentru a fi ușor de utilizat, are totuși o curbă de învățare, în special pentru dezvoltatorii care sunt noi în platformă sau în programarea orientată pe obiecte în general.